国家税务总局江苏省税务局网站 总局政策解读 营改增后增值税纳税人如何划分?-pa凯发旗舰厅
pa凯发旗舰厅
>
政策文件
>
政策解读
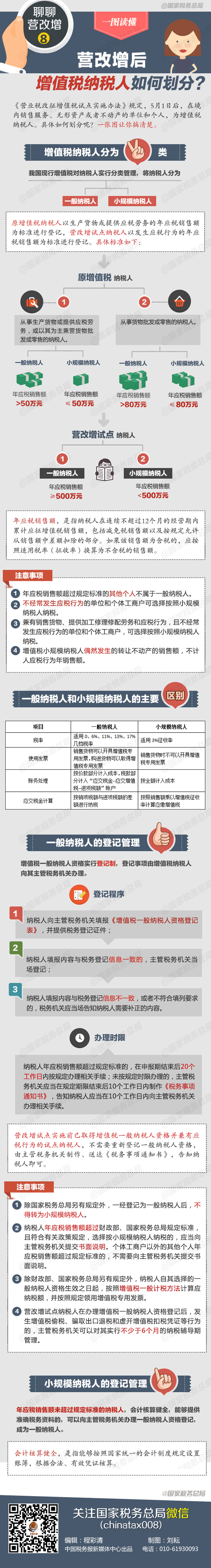
营改增后增值税纳税人如何划分?
访问次数:
来源:国家税务总局办公厅
字体:[][][]
网站纠错
扫一扫在手机打开当前页
总局政策文件
国家税务总局关于全面推开营业税改征增值税试点有关税收征收管理事项的公告
网站地图